據報道,揉眼睛會顯著惡化各種眼部疾病。長期過度揉眼時對角膜產生的機械壓力導致角膜變薄,這種情況稱為圓錐角膜。許多研究強烈表明,圓錐角膜可能是一種炎癥性疾病。眼部炎癥是一種多方面的反應,通常由各種刺激物引發。常見的過敏原和病原體,如花粉、寵物皮屑、真菌、塵螨和病毒,以及煙霧和化學物質等環境刺激,都會在眼表引發免疫反應。
圓錐角膜患者和佩戴隱形眼鏡人群的淚液研究(隱形眼鏡被認為會對眼表組織產生機械應力)已經確定了促炎細胞因子水平的升高,如白細胞介素-1β(IL-1β)、白細胞介素-6(IL-6)、腫瘤壞死因子-α(TNF-α)和基質金屬蛋白酶-9 (MMP-9)。重要的是,研究已經證明,揉眼本身會急性誘導正常受試者淚液中 IL-6、IL-8 和 TNF-α 等細胞因子的釋放,這些細胞因子在眼表炎癥中起著至關重要的作用。因此,由摩擦眼睛和佩戴隱形眼鏡引起的機械應力有可能通過激活機械敏感離子通道在眼表誘導炎癥反應。
Piezo 蛋白家族之一,Piezo1 主要在非神經元組織中表達,可以感知各種應力,包括壓應力、拉伸應力和剪切應力等,并參與調控血管發育、血管收縮、紅細胞體積等諸多生理過程。最近的研究報道表明,Piezo1 通道通過誘導機械應力驅動的細胞因子產生,與炎癥反應和各種病理狀況有關,突出了它們在機械感覺之外的作用。然而,Piezo1 在眼部組織中的功能及其與眼部炎癥的關系仍不清楚。
近日,日本昭和大學醫學研究生院生理學系及眼科系課題組在研究中闡明了機械應力可誘導或加重眼部炎癥這一先前懷疑但尚未明確的現象,并重點關注了 Piezo1 通道在結膜上皮細胞中的作用及其潛在機制。研究成果發表于 The Ocular Surface 期刊題為“Mechanoreceptor Piezo1 channel-mediated interleukin expression in conjunctival epithelial cells: Linking mechanical stress to ocular inflammation”。

首先,檢查了機械敏感的 Piezo1 通道的激活是否會改變炎性細胞因子的表達。將 Piezo1 特異性激動劑 Yoda1 和幾種過敏原應用于培養的人結膜上皮細胞(HConjECs),發現Yoda1 明顯將 HConjECs 中的 IL-6 和 IL-8 mRNA 水平提高到與真菌提取物 (Alternaria alternata)誘導的水平相似。在誘導白細胞介素表達的藥物中,Yoda1 和真菌提取物都激活了信號蛋白 p38 MAPK 和轉錄因子 CREB。這些數據表明,機械敏感的 Piezo1 通道的激活可以在 HConjECs 中誘導炎性細胞因子,如 IL-6 和 IL-8,其水平與真菌提取物通過常見的細胞內信號通路誘導的水平相似。
然后,確定功能性 Piezo1 通道是否在 HConjECs 中表達。RT-PCR 和 Western blot 分析清楚地表明 HConjECs 表達 Piezo1 通道。細胞內 Ca2+ 的成像顯示,在 Yoda1 刺激 Piezo1 通道后,[Ca2+]i 立即顯著增加。與 IL-6 表達和 p38 MAPK/CREB 的激活相同,在測試的過敏原中,只有真菌提取物誘導 [Ca2+]i 顯著升高,進一步支持其是共享信號通路。這表明,HConjECs 表達一個功能性機械敏感的 Piezo1 通道,該通道在介導細胞內 Ca2+ 信號傳導和炎癥反應中起關鍵作用。
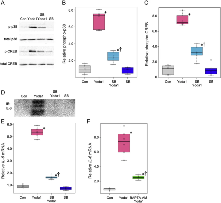
為了證實通過 Piezo1 通道和 p38 MAPK 和 CREB 激活的 Ca2+ 內流參與IL-6上調,使用 p38 MAPK 特異性抑制劑 SB203580 和 Ca2+ 螯合劑預處理 HConjECs,發現 SB203580 成功阻斷了p38 MAPK 的激活(圖1 A、B)。重要的是,阻斷 p38 MAPK 激活顯著抑制了 Piezo1 通道激活誘導的 CREB 激活(圖1 A-C)和 IL-6 蛋白/mRNA 上調(圖1 D、E)。此外,BAPTA-AM 通過螯合細胞內 Ca2+ 顯著降低了 Yoda1 誘導的 IL-6 mRNA 上調(圖1 F)。這些數據表明,活化的 Piezo1 通道通過 Ca2+ 內流和 p38 MAPK-CREB 通路的激活來誘導 IL-6 表達。

圖1 p38 MAPK的激活和[Ca2+]i的升高對Yoda1誘導的IL-6上調至關重要。
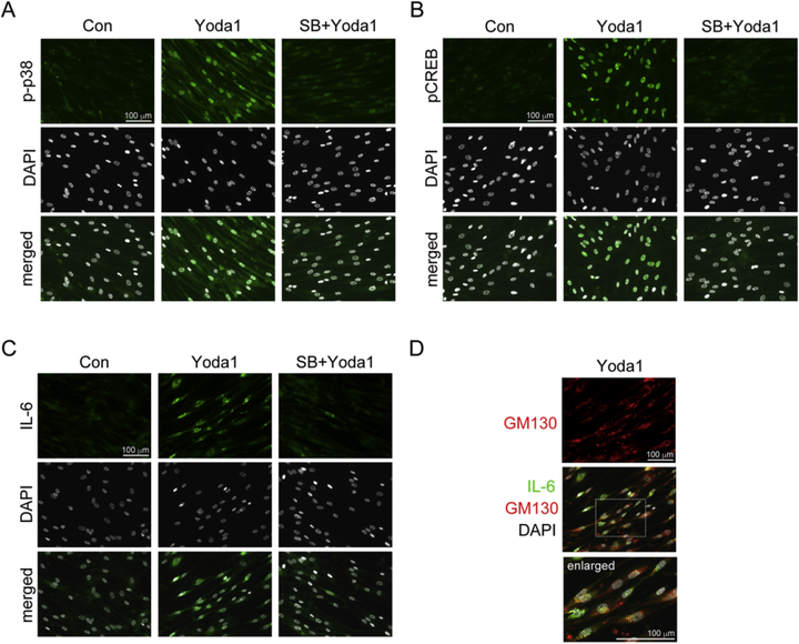
免疫細胞化學分析顯示,p38 MAPK 和 CREB 在 Yoda1 處理后 15 分鐘被顯著激活(磷酸化),并在 HConjECs 的細胞核中發現(圖2 A、B)。在 Piezo 通道激活后 6 小時,還觀察到 IL-6 蛋白表達細胞激增(圖2 C)。IL-6 的免疫反應性與順式高爾基體標志物 GM130 共定位(圖2 D),這種共定位表明,觀察到的 IL-6 蛋白是響應 Yoda1 刺激新合成的。SB203580 預處理后,p38 MAPK 和 CREB 的激活以及 IL-6 蛋白的表達明顯減少(圖2 A、B、C)。這些數據表明,Piezo1 通道的激活誘導 p38 MAPK 磷酸化及易位到細胞核,隨后刺激 CREB 激活和 IL-6 上調。
接下來,為了確認 Piezo1 在 Yoda1 誘導的信號傳導中的功能作用,敲低 HConjECs 中 Piezo1 的表達。結果表明,Yoda1 處理對照細胞中 [Ca2+]i 升高及 p38 MAPK 和 CREB 磷酸化,這在 PIEZO1 敲低細胞中被顯著抑制。此外,PIEZO1 敲低顯著降低了 Yoda1 誘導的 IL-6 mRNA 表達的上調。這些數據表明,HConjECs 中Yoda1 誘導的 [Ca2+]i 升高、細胞核 p38 MAPK/CREB 激活和 IL-6 上調嚴重依賴于 Piezo1。

圖2 Piezo1激活顯著誘導HConjECs中磷酸化-p38 MAPK和磷酸化-CREB的核表達以及IL-6蛋白的胞質表達,這嚴重依賴于p38 MAPK激活。
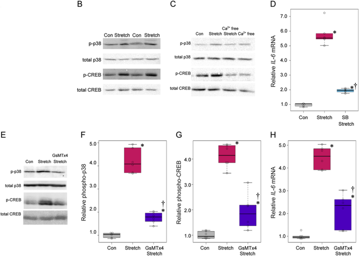
進一步地,實驗確定了機械刺激是否真的導致了 Yoda1 依賴性 Piezo1 通道激活誘導的現象。將培養的 HConjECs 拉伸至 120 %,發現拉伸刺激誘導 p38 MAPK-CREB 通路在沒有 Yoda1 處理的情況下以細胞外 Ca2+ 依賴的方式激活(圖3 B、C)。在 HConjECs 中拉伸刺激 6 小時后也證實了 IL-6 上調,其被SB203580 阻斷(圖3 D)。GsMTx4 是一種機械敏感的離子通道抑制劑,可顯著抑制拉伸誘導的 p38 MAPK、CREB 的激活和 IL-6 mRNA 表達,但未完全抑制這些反應(圖3 E-H)。這些數據表明,HConjECs 中機械刺激通過 [Ca2+]i 升高和 p38 MAPK/CREB 激活誘導 IL-6 表達。

圖3 機械拉伸刺激誘導HConjECs中p38 MAPK/CREB激活和IL-6上調。
實驗旨在確定大鼠結膜上皮中 Piezo1 受體的激活是否顯示出與體外培養的 HConjECs 中觀察到的現象相似。將 Yoda1 滴注到眼睛 5-10 分鐘后,觀察到大鼠結膜上皮中磷酸化-p38 和磷酸化-CREB 的表達顯著增加。Piezo1 通道激活后 3 小時,IL-6 免疫反應性也顯著增加。這些數據證實,Piezo1 激活上調大鼠結膜上皮中的 p-p38 MAPK、p-CREB 和 IL-6水平,與體外培養的 HConjECs 現象相似。
此外,還觀察到大鼠結膜上皮中 Piezo1 受體刺激后 24 小時,中性粒細胞、髓過氧化物酶(MPO)陽性細胞的數量顯著增加。然而,在將 Yoda1 滴注到眼睛后 3 小時和 24 小時,嗜酸性粒細胞主要堿性蛋白(MBP)陽性細胞的數量沒有變化。這些數據表明,結膜中 Piezo1 通道的激活誘導中性粒細胞浸潤到結膜上皮細胞,而不影響嗜酸性粒細胞浸潤。

圖4 圖形概要 機械敏感的 Piezo1 通道的激活通過升高 [Ca2+]i 以及 p38 MAPK 和轉錄因子 CREB 的激活誘導結膜上皮細胞中IL-6的表達。機械應力通過它刺激 Piezo1 通道和 Ca2+ 內流,誘導 p38 MAPK 的激活。轉錄因子 CREB 在 p38 MAPK 激活后被磷酸化,然后促進 IL-6 轉錄。
幾乎每個人都知道我們不應該揉眼睛,并經常把這個建議歸因于不干凈的手指有感染的風險或對眼表存在潛在損害。然而,該研究表明,揉眼可以誘導結膜中炎性細胞因子的產生,導致中性粒細胞浸潤。中性粒細胞浸潤的結果以及 Piezo1 激活后觀察到的細胞反應與真菌暴露引發的結果相似,這表明結膜的機械刺激可以引發類似于感染的炎癥反應。這意味著感染引起的眼癢可能會促使揉眼,從而增強炎癥防御機制。然而,該研究與其他研究的結果表明,習慣性揉眼或過敏癥狀引起的過度揉眼會導致過度活躍的炎癥反應,增加患上或加劇眼部炎癥或炎癥相關疾病(如圓錐角膜)的風險。因此,提高對持續揉眼風險的認識對于預防眼部炎癥的發生和進展至關重要。
參考文獻:Fukuoka S, Adachi N, Ouchi E, Ikemoto H, Okumo T, Ishikawa F, Onda H, Sunagawa M. Mechanoreceptor Piezo1 channel-mediated interleukin expression in conjunctival epithelial cells: Linking mechanical stress to ocular inflammation. Ocul Surf. 2025 Jan 6;36:56-68. doi: 10.1016/j.jtos.2025.01.001. Epub ahead of print. PMID: 39778715.
原文鏈接:https://pubmed.ncbi.nlm.nih.gov/39778715/
圖片來源:所有圖片均來源于參考文獻
小編旨在分享、學習、交流生物科學等領域的研究進展。如有侵權或引文不當請聯系小編修正。如有任何的想法以及建議,歡迎聯系小編。感謝各位的瀏覽以及關注!進入官網www.Naturethink.com或關注“Naturethink”公眾號,了解更多相關內容。咨詢熱線:021-59945088
點擊了解:牽張應變細胞培養儀

新魯汶大學的公報指出,如今抗生素耐藥菌的出現給人類和醫藥帶來了新 ...

根據“生物安全關鍵技術研發”重點專項評審工作安排,生物中心將于2 ...

2018年度國家科學技術獎提名工作已結束,國家科學技術獎勵工作辦 ...

為更好的向用戶、潛在用戶提供我們的產品,即日起推出如下活動:凡向 ...

據英國《自然·通訊》雜志日前發表的一篇醫學論文報告,科學家發現了 ...

“免疫系統在高血壓中扮演了未曾預料的重要角色。”英國格拉斯哥大學 ...

“來一場中國制造的品質革命!”3月5日,李總理在政府工作報告中發 ...

Naturethink網站及微信內容逐步完善,敬請查閱! ...

美國僑報網近日刊文稱,一項新出爐的研究警告稱,即使是失眠一夜,也 ...
公司完成細胞張應變與壓力綜合培養儀器的研發; ...

我司自主研發產品,重視知識產權,已擁有多項專利證書! ...

2018年春節將至,我司放假時間安排為:2月14日至2月21日, ...

為提高區域自主創新能力,推進區域科技創新體系建設,加大創新驅動區 ...

澳大利亞和英國一項研究顯示,對于幾乎任何年齡段的人群而言,快走都 ...

癌癥在促進腫瘤表型表觀遺傳重編程和修飾的復雜組織微環境中發展。此 ...

2018年國家自然科學基金項目申請工作已開始,你準備好了嗎? ...

壁面剪切應力(WSS),是單位面積上由血管表面流動的液體產生的接 ...

炎癥是機體受到外界微生物入侵后的一種保護性反應。作為影響最大的炎 ...