動脈粥樣硬化的特征是脂質和炎癥物質在動脈壁內的積累,其主要發生在血流紊亂的動脈分支和彎曲處。這些血流動力學條件誘導低壁剪切應力(WSS),導致血管炎癥和內皮細胞(ECs)增殖加劇。
NF-κB 轉錄因子家族包括五個亞基:RELA(RELA)、RELB(RELB)、c-REL(c-REL/REL)、p105/p50(NFKB1)和 p100/p52(NFKB2),它們通過同源或異源二聚化形成活性轉錄因子。研究表明,動脈粥樣硬化易感部位的 ECs 易導致 RELA 的激活增加,為這些區域炎癥加劇提供了機制解釋。盡管對 ECs 活化中的 RELA 進行了廣泛的研究,但 NF-κB 家族成員 c-REL 具有獨特的生物學特性,在這方面仍未得到充分的研究。
最近,英國謝菲爾德大學醫藥與人口健康學院、利物浦大學分子與臨床癌癥醫學系及中國科學技術大學內分泌與代謝病研究所團隊在一項研究中確定了內皮 c-REL 在低剪切應力部位促進炎癥和 EC 增殖的作用,并闡明了該通路在動脈粥樣硬化中的參與。該機制涉及驅動炎癥的硫氧還蛋白互作蛋白(TXNIP)-p38(MAPK14)信號和驅動 EC 增殖的 NFKB2-p21 通路。研究成果發表于 Cardiovascular Research 期刊題為“Endothelial c-REL orchestrates atherosclerosis at regions of disturbed flow through crosstalk with TXNIP-p38 and non-canonical NF-κB pathways”。

研究人員重點關注了內皮細胞,通過對小鼠主動脈弓區域進行 En Face 染色來研究剪切應力和 c-REL 分布之間的潛在相關性。體內分析顯示,與外曲率(高剪切應力;抗動脈粥樣硬化)相比,主動脈弓內曲率(低剪切應力;促動脈粥樣硬化)的總 c-REL 水平和核 c-REL 水平均更高(圖1 A)。體外研究進一步支持 c-REL 與剪切應力之間的關系。實驗觀察到,與高剪切應力(11.1 dyn/cm2)條件相比,暴露于低剪切應力(4.8 dyn/cm2)的人臍靜脈內皮細胞(HUVECs)和人冠狀動脈內皮細胞(HCAECs)中 c-REL 蛋白表達顯著升高(圖1 B、C)。這些結果表明,c-REL 是由低剪切應力誘導的,導致其在動脈內動脈粥樣硬化易感區域富集。

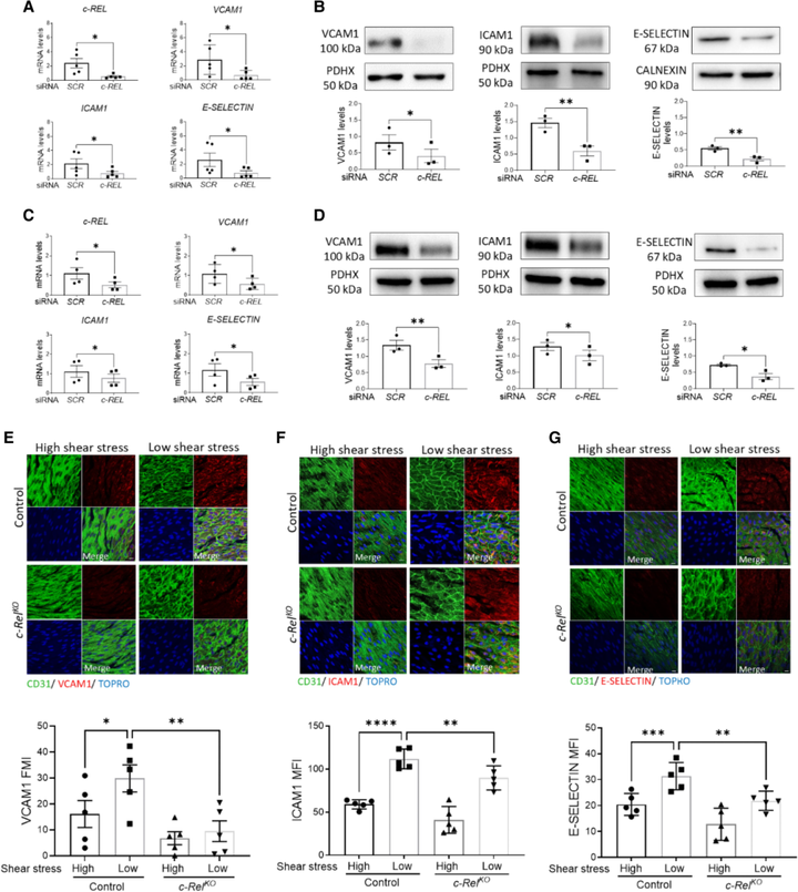
圖1 c-Rel 通過低剪切應力的上調在動脈粥樣硬化誘導位點富集。
為了闡明 c-REL 在動脈粥樣硬化易感部位的功能,首先對暴露于低剪切應力的 HUVEC 進行了大量 RNA 分析,并檢查了沉默 c-REL 對基因表達的影響。沉默 c-REL 改變了 2398 個基因的表達。功能注釋揭示了多個富集的基因本體術語,包括與炎癥相關、細胞增殖和代謝等。
然后,分析 c-REL 沉默對暴露于低剪切應力培養的人 EC 的影響,驗證其與炎癥的潛在聯系。據觀察,c-REL 的沉默導致 HUVECs 中炎癥粘附分子 VCAM1、ICAM1 和 E-SELECTIN 在 mRNA 和蛋白質水平上的表達顯著降低(圖2 A、B)。同樣,也導致暴露于低(圖2 C、D)或高剪切應力的 HCAECs 中這些分子的降低。進一步研究 c-REL 與炎癥之間的聯系,c-REL 過表達誘導 VCAM-1、ICAM-1 和 E-SELECTIN 在 mRNA 和蛋白質水平上水平升高,證實了 c-REL 對粘附分子表達的調控作用。與這些體外結果一致,小鼠主動脈的面部染色顯示,與高剪切應力區域相比,VCAM-1、ICAM-1 和 E-SELECTIN 在低剪切應力區域的表達升高(圖2 E–G)。小鼠 c-Rel 的基因缺失顯著減弱了 VCAM-1、ICAM-1 和 E-SELECTIN(圖2 E-G)表達,進一步支持 c-REL 作為炎癥分子表達的正調節因子的作用。
c-REL 是多個 MAPK 通路的關鍵調節因子,這促使研究人員假設 MAPK 調控可能是 c-REL 驅動的內皮激活的基礎。與此一致,c-REL 的沉默導致 HUVECs 中 TXNIP、p38 和 TNF 超家族成員RANK(TNFRSK11A)在 mRNA 和蛋白水平上的顯著降低。同樣,也導致暴露于低或高剪切應力下的 HCAECs 中這些分子的降低。相反,c-REL 的過表達在 mRNA 和蛋白質水平上誘導 TXNIP、p38 和 RANK 水平升高。有趣的是,p38 或 TXNIP 的過表達并不能挽救 c-REL 沉默細胞中的炎癥分子表達。研究人員認為是 c-REL 誘導多個信號分子,每個分子都是炎癥完全激活所必需的,并且恢復該網絡的單個成員不足以恢復炎癥。小鼠主動脈弓的 En Face 染色證實了體外研究結果,顯示低剪切應力區 TXNIP、p38 和 RANK 的表達升高,c-Rel 的基因缺失導致這些蛋白表達降低。這些數據表明,c-REL 通過增強 p38 及其上游調節因子 RANK 和 TXNIP 來促進低剪切應力區域的炎癥。
為了破譯其機制,研究了 c-REL 是否直接與粘附分子的啟動子和炎性 MAP 激酶成分結合,并得出結論,c-REL 是暴露于低剪切應力條件下的 ECs 中炎癥激活的驅動因素,該機制涉及 c-REL 與編碼粘附蛋白的基因啟動子的直接結合,還涉及促炎 MAP 激酶信號分子的誘導。

圖2 c-Rel 響應低剪切應力促進動脈粥樣硬化易感區域的炎癥。
接下來,研究探討了 c-REL 在 EC 增殖中的作用。c-REL 的基因沉默導致暴露于低剪切應力下的 HUVEC 或 HCAEC 的增殖百分比顯著降低。相反,在暴露于高剪切應力的 EC 中,c-REL 沉默的影響相對較小。通過在低剪切應力下的 HCAEC 中過表達 c-REL 獲得了進一步的證據,其顯著提高了表達細胞增殖標志物 PCNA 和 Ki67 的細胞比例。小鼠主動脈中表面染色一致顯示,與高剪切應力條件相比,低剪切應力條件下 EC 增殖增強。此外,c-Rel 的基因缺失顯著減弱了主動脈低剪切應力區域的細胞增殖,表明 c-Rel 有助于在低剪切應力部位增加局部 EC 增殖。
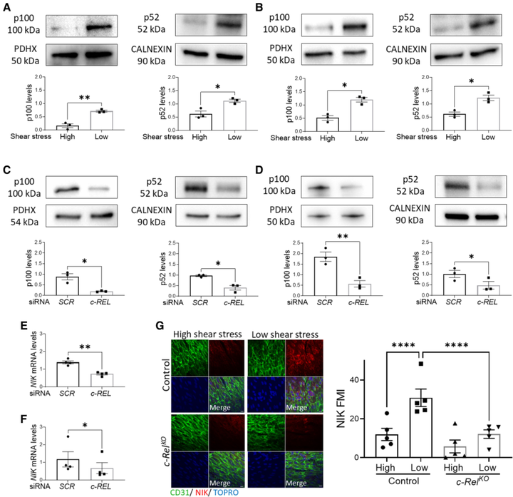
為了破譯該機制,重點分析了 NFKB2 上游的非經典 NF-κB 信號通路。該通路是通過激活 NF-κB 誘導激酶NIK(MAP3K14)啟動的,該激酶促進 p100 蛋白水解加工為 p52,隨后易位到細胞核。免疫印跡顯示,低剪切應力提高了 HUVEC(圖3 A)和 HCAEC(圖3 B)中 p100 和活性 p52 NF-κB 亞基的表達,而 c-REL 沉默則顯著減弱了其表達(圖3 C、D)。在 p100/p52 的上游沉默 HUVEC(圖3 E)和 HCAEC(圖3 F)中 c-REL 降低了 NIK 的表達。因此,可得出結論,c-REL 可以與 NIK 啟動子中一個假定的 c-REL 結合位點相互作用。一致地,小鼠主動脈的表面染色顯示,NIK 在低剪切區的表達增強,并且分析c-RelKO小鼠證明 c-Rel 是該部位 NIK 富集所必需的(圖3 G)。
研究人員推斷非經典 NF-κB 是 EC 增殖的驅動因素,因為 NFKB2 的基因缺失在主動脈的低剪切應力位點表現出增殖減少的趨勢。同樣,NFKB2 的沉默顯著降低了體外暴露于低剪切應力條件下的 HUVEC 和 HCAEC 中增殖細胞的百分比。在機制水平上,通過在暴露于低剪切應力的 HUVEC 或 HCAEC 中沉默 NFKB2 或 c-REL,細胞周期抑制劑 p21(CDKN1A)的表達增強。
這些發現表明,c-REL 通過激活非經典 NF-κB 信號以抑制 p21 來驅動低剪切應力位點的 EC 增殖。與 p21 在衰老中的作用一致,實驗觀察到,c-REL 沉默增強了暴露于低剪切應力的 HCAEC 中衰老的兩個標志物 H2AX 和 p53 的表達。相比之下,c-REL 沉默不會改變 HCAEC 中的細胞凋亡,對 HUVEC 的影響相對溫和。

圖3 c-Rel 可增強響應低剪切應力的非經典 NFKB2 激活。
鑒于 c-REL 在調節血管炎癥中的關鍵作用,研究假設 c-REL 可能影響動脈粥樣硬化。與對照組相比,AAV-PCSK9 的給藥和暴露于西方飲食 6 周后(模擬動脈粥樣硬化),全身性 c-Rel 缺失(c-RelKO)小鼠顯示主動脈粥樣硬化斑塊減少,血漿甘油三酯和膽固醇水平也降低。進一步分析表明,c-Rel 調節血漿膽固醇水平,可能涉及肝臟膽固醇代謝。
為了具體分析內皮 c-REL 對動脈粥樣硬化的影響,生成內皮特異性 c-REL 敲除(c-RelECKO)和對照小鼠。AAV-PCSK9 處理并暴露于西方飲食 8 周以誘發高膽固醇血癥后,c-RelECKO 組與對照組相比,小鼠的主動脈粥樣硬化斑塊顯著較小(圖4 A),而血漿膽固醇和甘油三酯水平保持不變(圖4 B)。這些發現強調了內皮 c-Rel 是動脈粥樣硬化的驅動因素,這與它在動脈樹的動脈粥樣硬化區促進炎癥和內皮細胞更新的能力是一致的。
這些發現表明,內皮 c-Rel 通過在疾病易發區域誘導促動脈粥樣硬化炎癥分子來促進動脈粥樣硬化。此外,靶向 c-REL 可能具有保護血管系統和降低血漿脂蛋白水平以減輕動脈粥樣硬化的雙重好處。

圖4 內皮 c-Rel 驅動動脈粥樣硬化。

圖5 圖形概要
總之,該研究表明,內皮 c-REL 通過激活導致炎癥的 TXNIP-p38 通路和驅動增殖的 NF-κB2-p21 通路,協調血流紊亂部位動脈粥樣硬化的啟動。抑制 c-REL 提供了一種新的治療策略,以增強 EC 功能和緩解動脈粥樣硬化。
參考文獻:Tardajos Ayllon B, Bowden N, Souilhol C, Darwish H, Tian S, Duckworth C, Pritchard DM, Xu S, Sayers J, Francis S, Serbanovic-Canic J, Oakley F, Evans PC. Endothelial c-REL orchestrates atherosclerosis at regions of disturbed flow through crosstalk with TXNIP-p38 and non-canonical NF-κB pathways. Cardiovasc Res. 2025 Feb 21:cvaf024. doi: 10.1093/cvr/cvaf024. Epub ahead of print. PMID: 39982773.
原文鏈接:https://pubmed.ncbi.nlm.nih.gov/39982773/
圖片來源:所有圖片均來源于參考文獻
小編旨在分享、學習、交流生物科學等領域的研究進展。如有侵權或引文不當請聯系小編修正。如有任何的想法以及建議,歡迎聯系小編。感謝各位的瀏覽以及關注!進入官網www.Naturethink.com或關注“Naturethink”公眾號,了解更多相關內容。咨詢熱線:021-59945088
點擊了解:仿血流剪切應力培養系統NK110-STD

新魯汶大學的公報指出,如今抗生素耐藥菌的出現給人類和醫藥帶來了新 ...

根據“生物安全關鍵技術研發”重點專項評審工作安排,生物中心將于2 ...

2018年度國家科學技術獎提名工作已結束,國家科學技術獎勵工作辦 ...

為更好的向用戶、潛在用戶提供我們的產品,即日起推出如下活動:凡向 ...

據英國《自然·通訊》雜志日前發表的一篇醫學論文報告,科學家發現了 ...

“免疫系統在高血壓中扮演了未曾預料的重要角色。”英國格拉斯哥大學 ...

“來一場中國制造的品質革命!”3月5日,李總理在政府工作報告中發 ...

Naturethink網站及微信內容逐步完善,敬請查閱! ...

美國僑報網近日刊文稱,一項新出爐的研究警告稱,即使是失眠一夜,也 ...
公司完成細胞張應變與壓力綜合培養儀器的研發; ...

我司自主研發產品,重視知識產權,已擁有多項專利證書! ...

2018年春節將至,我司放假時間安排為:2月14日至2月21日, ...

為提高區域自主創新能力,推進區域科技創新體系建設,加大創新驅動區 ...

澳大利亞和英國一項研究顯示,對于幾乎任何年齡段的人群而言,快走都 ...

癌癥在促進腫瘤表型表觀遺傳重編程和修飾的復雜組織微環境中發展。此 ...

2018年國家自然科學基金項目申請工作已開始,你準備好了嗎? ...

壁面剪切應力(WSS),是單位面積上由血管表面流動的液體產生的接 ...

炎癥是機體受到外界微生物入侵后的一種保護性反應。作為影響最大的炎 ...