由于血流的脈動性,包括流體剪切力、壓力和循環拉伸在內的幾種血流動力學力在體內作用在內皮層。內皮細胞感知這些機械刺激,并通過機械轉導機制調整其形態和功能,以維持內皮穩態和屏障完整性。循環拉伸拉伸影響幾個關鍵的內皮細胞功能。生理拉伸(5-15%)維持血管穩態,而超生理水平(>20%)啟動生化途徑,可能導致疾病進展。
內皮細胞形成單細胞層,排列在血管和淋巴管的內表面。它們在血液或淋巴與周圍組織之間形成屏障,控制分子的雙向運輸。內皮細胞對機械刺激的反應及其機械特性會隨著細胞衰老(cell senescence)而變化,這是一種以增殖停滯為特征的細胞命運。單層中衰老細胞的存在與細胞間連接受損和高通透性有關。老化(aging)會引起細胞力學的變化,通過其結構組成(即細胞骨架、黏著斑、核力學)和化學機械途徑(如 Hippo、RhoA)的表型變化來影響細胞對機械力的感覺和反應。
研究發現,通過對細胞進行快速和高拉伸,可以識別表型被動和主動機械反應的明顯差異。在蘇黎世聯邦理工學院機械與工藝工程系、蘇黎世大學再生醫學研究所的進一步研究中,將內皮單層暴露在不同水平的快速單軸拉伸下,以確定它們的拉伸極限,并展示了它們的彈性和恢復能力如何受到老化和衰老的影響。研究成果發表于 Biomaterials Advances 期刊題為“Stretch-induced damage in endothelial monolayers”。

首先,為了評估非衰老與衰老和老化單層細胞對不同瞬時拉伸水平的反應,測試了三種不同的細胞群:HUVEC、TNF-α 處理的 HUVEC 和單供體 > 50 歲的 HSaVVEC。在 TNF-α 處理的 HUVEC(體外衰老模型)和 HSaVVEC 中檢測到較高的 SA-β-gal 陽性細胞,表明這些細胞群存在基礎水平的衰老。此外,還檢測到反映衰老和老化表型的其他特征,如形狀擴大、Claudin-5和 VE-cadherin在連接處的定位受損及整體下調、黏著斑復合物分子磷酸化Paxillin的上調。因此,研究中使用的三種不同的內皮細胞類型可能代表以下表型:1)HUVEC – 年輕/非衰老;2)HUVEC TNF-α – 衰老;3)HSaVVEC – 老化/衰老。
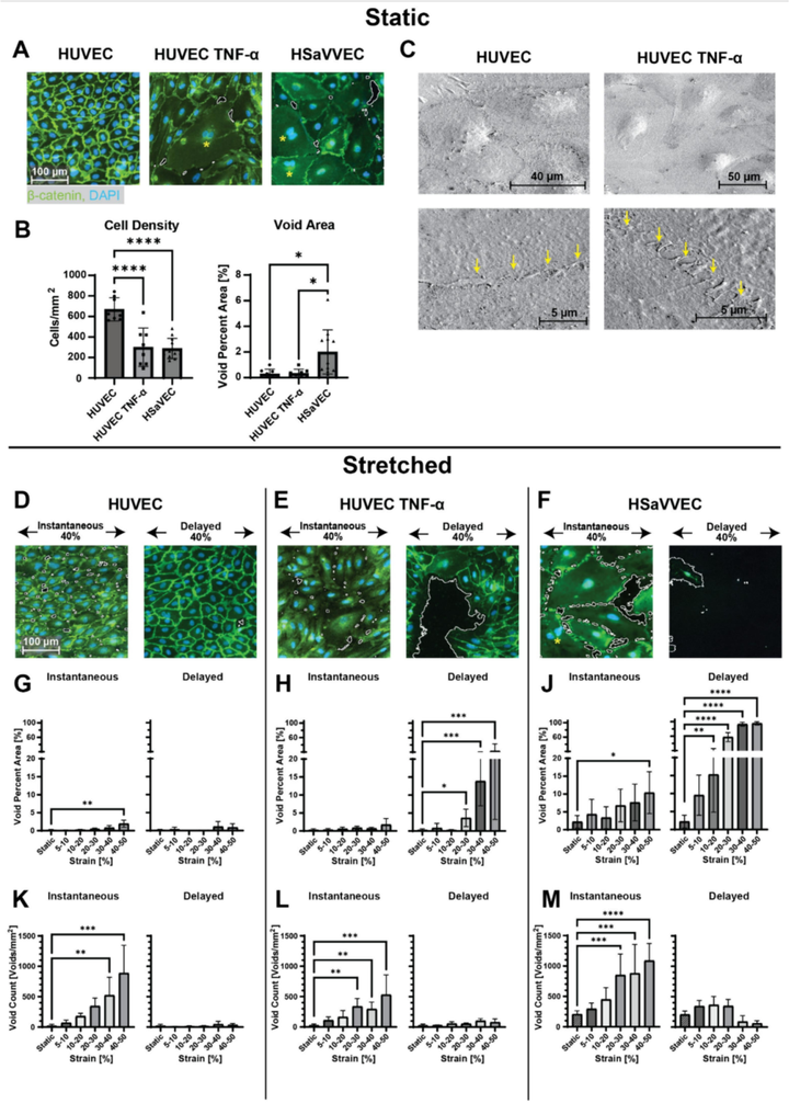
與相對未處理的對照相比,HUVEC TNF-α 中的局部細胞密度顯著降低,與 HSaVVEC 單層相似(圖1 A、B),進一步證實了衰老特性。通過 β-連環蛋白染色的 IF 圖像分割,發現 HSaVVEC 中空隙區域更大(圖1 B),表明單層完整性較低。HUVEC TNF-α細胞間連接處的 SEM 圖像顯示,絲狀偽足跨越間隙伸展(圖1 C),表明與對照相比,屏障被破壞。總之,每種表型的描述如下:年輕/非衰老——高密度,高單層完整性;衰老——低密度,中等單層完整性;老化/衰老——低密度,低單層完整性。
為了評估細胞對急性拉伸的即時和后續反應,將體外單軸雙穩態裝置用于拉伸內皮單層。圖1 D-F 顯示了 40% 單軸應變對年輕、衰老和老化/衰老細胞的瞬時和延遲效應的代表性圖像。通過量化拉伸應用后的空隙面積來評估造成的損害,發現每種細胞類型都顯示出明顯的差異。
HUVEC 單層對拉伸的耐受最高。在 40-50% 應變下,瞬時空隙百分比面積絕對增加僅為 1.8%(圖1 G)。它們形成許多小空隙(圖1 D、G),這些空隙累積成一個小的瞬時空隙區域(圖1 G)。在延遲條件下,即使在超生理應變值(>15%)下,HUVEC 也會擴散以覆蓋任何最初受損的空隙區域并重組它們的細胞間連接,恢復完整的單層(圖1 D、G、K)。
HUVEC TNF-α 單層可耐受生理水平的應變(即高達 10-20%)。在 20-30% 應變下,延遲空隙面積的絕對值顯著增加 3.4%(圖1 H)。在 10-20% 的生理范圍內顯示出單層完整性恢復潛力,瞬時和延遲條件之間的空隙數量大大減少,并且對照和延遲空隙百分比面積之間沒有顯著差異。在較大的應變下,相對于瞬時條件,延遲損傷增加,由于細胞分離而形成大空隙(圖1 E、H、L)。
有趣的是,HSaVVEC 單層對拉伸最敏感(圖1 C、F、I)。40–50% 的應變條件下,延遲空隙面積方面顯示出最大的絕對增加(圖1 F),即使在低應變(10-20%)下也顯著增加(圖1 J)。隨著小空隙和大空隙的形成,空隙數量(空隙計數)立即增加,而與靜態控制相比,延遲的空隙計數變化是微不足道的,因為大量細胞分離導致很少的大空隙(圖1 J、M)。
為了進一步證明拉伸的超生理水平損害了細胞,對 HUVEC 和 HUVEC TNF-α 單層的瞬時樣本進行了基于膜完整性的活/死細胞活力測定。應用 40% 單軸應變10分鐘后,鑒定的 HUVEC 細胞中 0.1% 被標記為死亡,而 2.7% 的 HUVEC TNF-α 細胞被標記死亡。死細胞數量的增加表明,衰老單層細胞比年輕單層細胞對拉伸更敏感、脆弱,并表明拉伸誘導的損傷是 30 分鐘延遲時間條件下觀察到的細胞死亡和隨之而來的脫離的原因。

圖1 靜態培養(頂部-靜態)和快速單軸拉伸(底部-拉伸)后內皮單層的表征。
為了表征內皮單層中形成的損傷,分析了拉伸細胞的高倍率 IF 和 SEM 圖像。具體來說,在 40% 應變的 HUVEC 單層中,只檢測到應變的細胞間連接之間存在細胞間空隙(圖2 A、D、F)。相反,在 HUVEC TNF-α 和 HSaVVEC 的衰老單層中發現了細胞間和細胞內空隙的混合物(圖2 B、C、E、G)。此外,對于 HUVEC TNF-α,與 HUVEC 對照相比,細胞間空隙更大,細胞間連接斷裂明顯更多(圖2 E、G)。在衰老和老化的單層細胞中觀察到大的細胞內空隙(圖2 B、C)是完全跨壁的,并伴有似乎已經解離的細胞膜(圖2 G)。因此,進行了活/死測定,結果表明在拉伸之前,HUVEC 對照和 HUVEC TNF-α 細胞都是活的。在拉伸的 HUVEC TNF-α 單層中,膜完整性受損。有趣的是,盡管在瞬時拉伸的衰老細胞群的 IF 圖像中發現了細胞內空隙,但在相應的延遲樣本中未發現它們,這表明這些空隙可能導致細胞快速死亡和脫離。
既往報道稱,衰老影響內皮機械轉導,影響細胞行為并導致心血管疾病的發展。因此,接下來探討了在急性超生理水平拉伸的老化和衰老細胞所表現出的較高脆弱性是否也會在周期性施加的生理水平應變中檢測到。利用雙軸拉伸裝置,在1 Hz 頻率下對單層細胞進行 18h 的循環雙軸拉伸,最高可達約15% 的雙軸應變。與急性拉伸結果一致,HUVEC TNF-α 和 HSaVVEC 對生理周期拉伸也更敏感,這損害了單層完整性。與靜態對照組相比,衰老組和老化組在應變 >10 % 時測得空隙面積顯著增加,而年輕 HUVEC 單層完全耐受循環拉伸,這表明在所有水平的循環拉伸中單層膜都保持融合。

圖2 單軸延伸的細胞間和細胞內空隙的免疫熒光(IF)和掃描電子顯微鏡(SEM)圖像。
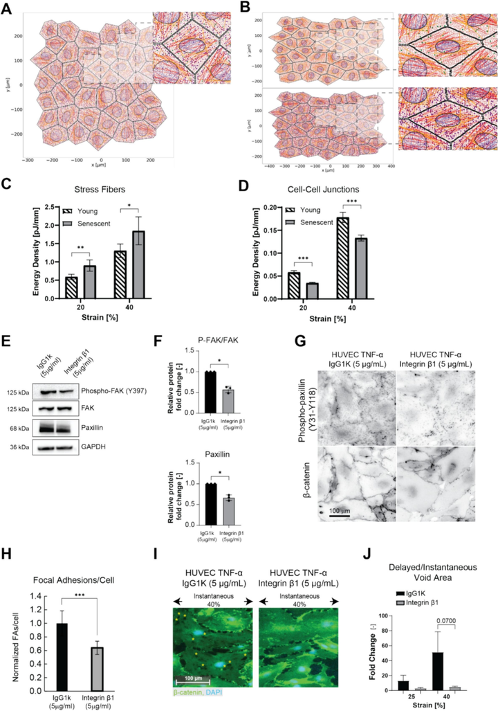
由于對非常快速拉伸的即時反應不是由生物過程介導的,假設純機械計算模型可以提供相關見解,以合理化年輕和老化/衰老內皮細胞之間損傷形成的差異。利用內皮單層計算模型進行單軸拉伸模擬,對兩個級別的伸長率進行了計算:20 % 和 40 %。
實驗研究了細胞大小是否可以單獨證明細胞損傷的差異,因為老化和衰老的內皮細胞被證明體積更大。由小細胞或大細胞組成的單層細胞內能量沒有差異,而大細胞在 40% 應變下表現出略大的細胞間能量。然而,沒有發現細胞內能量的差異,從而得出結論,僅細胞大小不能解釋在老化/衰老細胞中觀察到的細胞內空隙形成。此外,在單層中大細胞的細胞間連接處發現更高的能量密度,表明這些過渡區域可能承受更高的應力,因此更有可能形成細胞間空隙。
根據之前關于年輕、衰老、老化/衰老細胞之間細胞-基質粘附差異的發現,假設細胞-基質粘附增加會導致更多的仿射變形,從而導致更高的細胞內應力,在衰老細胞中引起相應的細胞內空隙。文獻支持隨著衰老而增加黏著斑密度和細胞-基質粘附力的趨勢,并且顯示黏著斑大小顯著增加。因此,為了匹配老化和衰老內皮細胞的表型特征,研究了改變黏著斑密度(圖3 A、B)和大小對計算的細胞內和細胞間變形能量分量的綜合影響。
增加黏著斑密度和大小導致更高的細胞內能量密度(應力纖維,圖3 C),而細胞間連接的細胞間能量降低(圖3 D)。這支持了老化和衰老表型中更高的損傷易感性和細胞內損傷的存在。對于可能發生較少仿射變形的年輕表型,細胞間連接處的應力更高,這可能支持對細胞間瞬時損傷的更高敏感性。較高的粘附性導致較低的細胞間變形能量,而 TNF-α處理的 HUVEC 中的相應空隙比 HUVEC 大。這與以前的發現一致,即衰老細胞的連接通常不如年輕細胞穩定。
根據計算結果,假設減少老化/衰老細胞的仿射變形會減少細胞內空隙的形成。為此,用 β1-整合素阻斷抗體處理 HUVEC-TNF α內皮單層。阻斷抗體的處理顯示蛋白質印跡中磷酸化黏著斑激酶(p-FAK)和樁蛋白減少(圖3 E、F),表明已建立的黏著斑。此外,黏著斑密度降低(圖3 G、H)。然后,將這些細胞與對照組一起進行快速單軸拉伸,阻斷 β1-整合素可阻止細胞內空隙的形成(圖3 I),并將空隙形成轉移到更大的細胞間空隙。此外,與 40% 應變情況下的對照組相比,從瞬時到延遲情況下空隙百分比面積的倍數變化往往較低(圖3 J)。因此,證實了實驗的假設,衰老細胞中黏著斑的減少不僅防止了在高應變下可瞬間檢測到的細胞內空隙,還減少了瞬時拉伸后延遲空隙區域的形成。這表明黏著斑的減少可以減少細胞內損傷和與之相關的即將發生的脫離。

圖3 模擬單軸拉伸實驗的內皮細胞單層計算模型,同時在年輕(小和低黏著斑密度)衰老(大和高黏著斑密度)之間改變細胞表型。
總之,該研究確定了內皮變形與細胞損傷之間的定量關系。衰老和老化降低了內皮細胞的拉伸彈性,并影響了單層細胞的損傷方式。對于衰老和老化的內皮細胞表型,研究表明,超生理水平的急性拉伸可誘導可能致命的大細胞內破裂。對于年輕的表型,存在較大的超生理變形的細胞間空隙,但這種瞬時損傷可以在短時間內愈合。根據計算建模結果,衰老或老化內皮細胞的脆弱性可歸因于與細胞-基質粘附增加相關的更多仿射變形。這些觀察結果可能與未來的臨床應用相關,如血管成形術的支架置入術和控制藥物輸送系統。
參考文獻:Choi Y, Jakob R, Ehret AE, von Bohemer L, Cesarovic N, Falk V, Emmert MY, Mazza E, Giampietro C. Stretch-induced damage in endothelial monolayers. Biomater Adv. 2024 Oct;163:213938. doi: 10.1016/j.bioadv.2024.213938. Epub 2024 Jun 28. PMID: 38959650.
原文鏈接:https://pubmed.ncbi.nlm.nih.gov/38959650/
圖片來源:所有圖片均來源于參考文獻
小編旨在分享、學習、交流生物科學等領域的研究進展。如有侵權或引文不當請聯系小編修正。如有任何的想法以及建議,歡迎聯系小編。感謝各位的瀏覽以及關注!進入官網www.Naturethink.com或關注“Naturethink”公眾號,了解更多相關內容。咨詢熱線:021-59945088
點擊了解:牽張應變細胞培養儀

新魯汶大學的公報指出,如今抗生素耐藥菌的出現給人類和醫藥帶來了新 ...

根據“生物安全關鍵技術研發”重點專項評審工作安排,生物中心將于2 ...

2018年度國家科學技術獎提名工作已結束,國家科學技術獎勵工作辦 ...

為更好的向用戶、潛在用戶提供我們的產品,即日起推出如下活動:凡向 ...

據英國《自然·通訊》雜志日前發表的一篇醫學論文報告,科學家發現了 ...

“免疫系統在高血壓中扮演了未曾預料的重要角色。”英國格拉斯哥大學 ...

“來一場中國制造的品質革命!”3月5日,李總理在政府工作報告中發 ...

Naturethink網站及微信內容逐步完善,敬請查閱! ...

美國僑報網近日刊文稱,一項新出爐的研究警告稱,即使是失眠一夜,也 ...
公司完成細胞張應變與壓力綜合培養儀器的研發; ...

我司自主研發產品,重視知識產權,已擁有多項專利證書! ...

2018年春節將至,我司放假時間安排為:2月14日至2月21日, ...

為提高區域自主創新能力,推進區域科技創新體系建設,加大創新驅動區 ...

澳大利亞和英國一項研究顯示,對于幾乎任何年齡段的人群而言,快走都 ...

癌癥在促進腫瘤表型表觀遺傳重編程和修飾的復雜組織微環境中發展。此 ...

2018年國家自然科學基金項目申請工作已開始,你準備好了嗎? ...

壁面剪切應力(WSS),是單位面積上由血管表面流動的液體產生的接 ...

炎癥是機體受到外界微生物入侵后的一種保護性反應。作為影響最大的炎 ...