骨重塑是一個持續的生長過程,通過骨吸收破骨細胞(OCs)和骨形成成骨細胞(OBs)清除和修復受損的骨骼,調節礦物質穩態來維持骨骼結構。骨重塑失衡會導致與衰老相關的骨骼疾病,如骨質疏松癥和脆性骨折。骨重塑包括三個階段:(1)OCs 在骨骼受損區域開始骨吸收,(2)從分解代謝過渡到合成代謝,以及(3)OBs 成骨。更好地了解調節骨重塑的分子機制以及 OBs 和 OCs之間的串擾對于開發更好的預防和代謝性骨病的方法非常重要。
人亮氨酸拉鏈蛋白(sLZIP)是 LZIP(也稱為 CREB3)的一種亞型。sLZIP 作為一種轉錄因子,控制各種癌細胞的增殖、遷移和侵襲。sLZIP 還調節 OBs 和 OCs 的分化。sLZIP 通過 runt 相關轉錄因子2(RUNX2)的共激活因子誘導 OBs 分化,RUNX2 是 OB 分化的關鍵因子,也是調節脂肪細胞和 OB 分化的過氧化物酶體增殖物激活受體 γ2(PPARγ2)的輔抑制劑。sLZIP 還增加骨髓來源的巨噬細胞(BMMs)中活化 T 細胞核因子細胞質1(NFATc1)的轉錄活性,導致 OCs 分化。盡管 sLZIP 在 OB 和 OC 分化中均起重要作用,但骨重塑的分子機制仍然未知。
最近,在韓國高麗大學生命科學學院及天主教大學生物化學系團隊的一項研究中,探討了 sLZIP 在骨重塑中的調節作用及其在代謝性骨病開發中的療效。研究成果發表于 Experimental & Molecular Medicine 期刊題為“sLZIP functions as a key modulator of bone remodeling by regulating the crosstalk between osteoblasts and osteoclasts”。

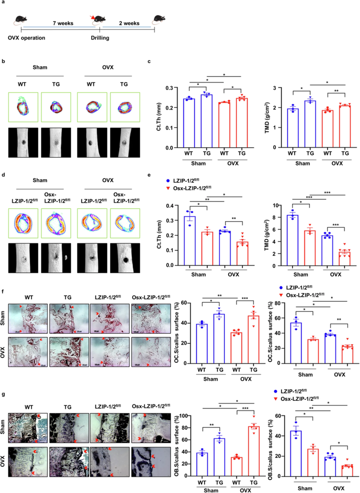
sLZIP 通過抑制 PPARγ2 誘導 OB 分化,并促進骨形成。因此,首先研究了 sLZIP 對卵巢切除(OVX)手術小鼠骨質疏松模型中骨形成的影響,發現與野生型(WT)小鼠相比,sLZIP 轉基因(TG)小鼠的骨礦物質密度(BMD)、骨體積/總體積(BV/TV)、骨小梁厚度(Tb.Th)和骨小梁數量(Tb.N)更高,而骨小梁分離度(Tb.Sp)更低。這表明,sLZIP 促進骨形成并抑制骨質疏松癥中的骨量減少。
隨后,構建間充質干細胞(MS)細胞特異性 sLZIP 條件敲除(KO)小鼠并測定小鼠 LZIP-1/2 在幾個組織中的 mRNA 表達。結果觀察到,sLZIP KO 小鼠 MS 細胞中 LZIP-1/2 的 mRNA 表達降低。OVX 組中的 sLZIP KO 小鼠表現出骨小梁質量降低。定量分析顯示,sLZIP KO 小鼠的 BMD、BV/TV、Tb.Th、Tb.N 和皮質厚度均降低,但 Tb.Sp 高于對照小鼠。此外,sLZIP KO 小鼠血清中 I 型前膠原 N 末端前肽(P1NP)水平降低,骨形成減少。從 sLZIP KO 小鼠的脂肪墊中分離脂肪干細胞(ADS)細胞并分化為 OB 進行體外實驗,結果顯示,sLZIP KO 小鼠ADS 細胞的 OB 分化程度降低,OB 分化標志物的 mRNA 表達水平,包括 ALP、BGLAP、Osx、和 COL1A1 均降低。這些結果表明,sLZIP 的缺失會降低骨量并對骨質疏松癥的恢復產生負面影響。
由于骨質疏松癥經常發生骨折,因此,在骨質疏松癥小鼠上生成骨折模型調查了 sLZIP 是否參與骨折愈合(圖1 a)。OVX 組骨折愈合的定量分析顯示,與 WT 小鼠相比,sLZIP TG 小鼠骨痂形成速度更快,缺損區含硬痂骨體積增加(圖1 b),皮質厚度和組織礦物質密度也增加(圖1 c)。然而,與對照小鼠相比,sLZIP KO 小鼠在假手術組和 OVX 組中愈傷組織體積和形成均減少(圖1 d),皮質厚度和組織礦物質密度均低于對照小鼠(圖1 e)。這些結果表明,sLZIP 誘導骨質疏松癥中的骨折愈合并調節骨重塑。
此外,TRAP 染色結果顯示,與 WT 小鼠相比,sLZIP TG 小鼠在 OVX 組和假手術組的缺損區域愈傷組織表面的 TRAP+ 細胞增加,但在兩組 sLZIP KO 小鼠中,愈傷組織表面激活的 OCs 數量均減少(圖1 f),這表明,sLZIP 通過在骨愈合過程中誘導 OC 激活來增加骨吸收。為了評估 OB 激活,用 ALP 染色溶液對小鼠股骨進行染色。結果顯示,假手術組 sLZIP TG 小鼠的 ALP+ OBs 數量大于 WT 小鼠,并且 OVX 組 sLZIP TG 小鼠的骨形成速度比WT 小鼠更快(圖1 g)。與 sLZIP TG 小鼠相比,兩組 OVX sLZIP KO 小鼠在缺損區域的愈傷組織表面的 ALP+ 細胞較少,表明 sLZIP 的缺失通過抑制骨質疏松癥中愈傷組織的形成和降低 OC 和 OB 的激活來延遲骨折愈合(圖1 g)。這些結果表明,sLZIP 促進骨折愈合過程中的骨吸收和形成。

圖1 sLZIP 促進骨質疏松癥中的骨折愈合并調節骨重塑。
由于 sLZIP 通過激活 OB 和 OC 參與骨折愈合和愈傷組織形成,研究人員假設 sLZIP 通過調節 OBs 和 OCs 之間的串擾來調節骨重塑。因此,從小鼠中分離 ADS 細胞和 BMMs 并分化為 OBs 和 OCs 進行條件培養基實驗。TRAP 染色和活性分析顯示,sLZIP TG 小鼠的 OB-CM 促進了破骨細胞生成,sLZIP KO 小鼠的 OB-CM 減少了 TRAP+ 細胞的數量。此外,sLZIP TG 小鼠的 OC-CM 中 OB 分化標志物的 mRNA 表達高于 WT 小鼠。這些結果表明,sLZIP 調節 OB-OC 串擾。
Transwell 遷移試驗的結果顯示,sLZIP TG 小鼠的 OB-CM 增加了OCs 前體的遷移,sLZIP KO 小鼠的 OB-CM 誘導的 OCs 前體遷移減少,但來自 WT 和 sLZIP TG 小鼠的未分化 OBs 的 CM 不會影響 OCs 前體遷移。將 OB 前體細胞與 WT 和 sLZIP TG 小鼠的 OC-CM 共培養以檢查 sLZIP 對其遷移的影響,發現與 WT 小鼠相比,sLZIP TG 小鼠的 OC-CM 對 OB 前體細胞的遷移作用更大。此外,WT 和 sLZIP TG 小鼠的 OC-CM 對 OB 前體細胞增殖的影響兩者沒有顯著差異。這些結果表明,sLZIP 誘導的 CM 在骨重塑過程中增加了細胞遷移,而不會影響細胞增殖。
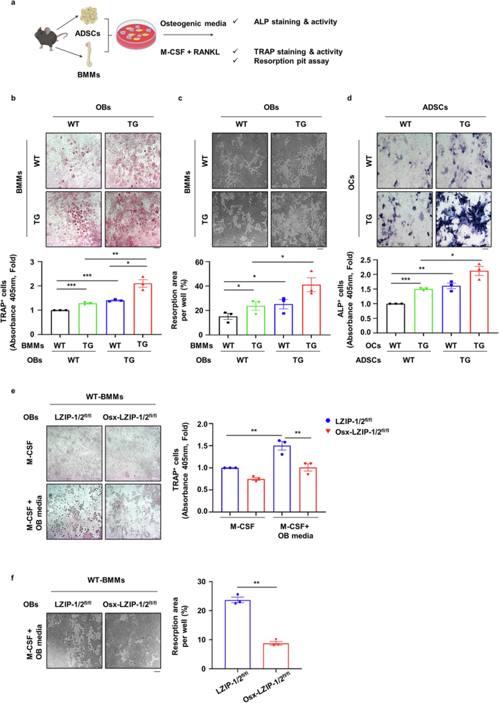
接下來,利用 OBs 和 OCs 的共培養系統研究了 sLZIP 在骨重塑過程中 OB-OC 串擾中的作用。將 OB 前體細胞與 BMMs 在含有 M-CSF 的成骨培養基中共培養(圖2 a),發現 sLZIP TG 小鼠來源的 OBs 在成骨培養基中共培養時增加了 TRAP+ 細胞的數量(圖2 b)。將 sLZIP TG 小鼠的 OCs 前體與 OBs 共培養時,能最有效地誘導 OC 分化(圖2 b)。與 WT 小鼠 OBs 相比,WT 小鼠 BMMs 和 sLZIP TG 小鼠 OBs 的共培養表現出骨吸收增加,特別是 sLZIP TG 小鼠的 BMMs 和 OBs 的共培養增強了骨吸收活性(圖2 c)。
為了研究 OC 介導的成骨作用,將 OB 前體細胞與 BMMs在含有 M-CSF 和 RANKL 的培養基中共培養(圖2 a)。與 WT 小鼠 OCs 相比,sLZIP TG 小鼠 OCs 中 ALP+ 細胞數量增加,當 sLZIP TG 小鼠的 OCs 前體和 OBs 共培養時,OB 分化增加最顯著(圖2 d)。
將 sLZIP KO 小鼠的 OBs 和 WT 小鼠的 BMMs 共培養以觀察 sLZIP 對破骨細胞生成的影響,發現 OB 介導的破骨細胞生成在 sLZIP KO 的小鼠 OBs 中減輕(圖2 e)。sLZIP KO 小鼠 OBs 和 WT 小鼠 BMMs 共培養中的吸收活性低于 LZIP-1/2 FL/FL小鼠 OBs 和 WT 小鼠 BMMs 共培養(圖2 f)。這些結果表明,sLZIP 參與耦合過程,并通過調節 OB-OC 串擾促進骨重塑。

圖2 sLZIP 通過調節 OB 和 OC 之間的串擾來調節骨重塑。
進一步研究 sLZIP 對 OC 分化過程中 OC 介導的耦合因子分泌的影響。在 OC 分化過程中,sLZIP 增加了鞘氨醇激酶1(SPHK1)的 mRNA 水平和蛋白表達。S1P由 SPHK1/2 磷酸化合成,參與骨形成和存活。SPHK1 活性測定顯示,sLZIP TG 小鼠的成熟 OCs 中SPHK1 活性高于 WT 小鼠 OCs,S1P 水平也增加。這些結果表明,sLZIP 通過刺激 OCs 中的 SPHK1 活性來誘導 S1P 分泌。
S1P 通過 p38/ERK 通路上調環氧合酶-2(COX-2)參與骨形成。因此,研究了 sLZIP 誘導的 S1P 是否影響 ADS 細胞中 p38/ERK 通路的激活。與 WT 小鼠相比,sLZIP TG 小鼠的 OC-CM 誘導了 p38 的磷酸化并增加了 COX-2 的表達。為了確認 sLZIP 誘導的 S1P 是否參與 COX-2 介導的骨形成,使用 S1P 受體抑制劑 JTE-013,發現與未分化小鼠相比,sLZIP TG 小鼠的 OC-CM 表現出更高的 COX-2 表達,然而,JTE-013 以劑量依賴性方式降低 COX-2 表達。此外,還研究了 sLZIP 對 OB 分化過程中 OB 介導的耦合因子分泌的影響,發現 WNT16 mRNA 在 sLZIP TG 小鼠 OBs 中的表達低于 WT 小鼠。這些結果表明,sLZIP 通過誘導耦合因子的分泌來調節 OBs 和 OCs 之間的串擾。
實驗探索了 sLZIP 是否可以用于細胞療法骨質疏松癥。結果顯示,sLZIP TG-ADS 細胞的皮質厚度(Ct.Th)和組織礦物質密度(TMD)大于 WT-ADS 細胞,且 BMD、BV/TV 和 Tb.Th 值也更高。這表明,sLZIP TG-ADS 細胞具有作為骨折和骨量減少的細胞療法的潛力。
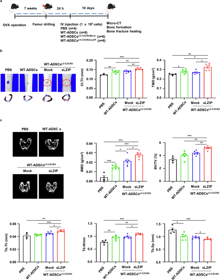
C-X-C 基序受體4(CXCR4)在 MS 細胞向骨髓遷移中發揮作用,顯示出其作為骨質疏松癥劑的潛力。構建感染過表達 CXCR4 和 sLZIP(LV-CXCR4/sLZIP)的 ADS 細胞,發現 LV-CXCR4/sLZIP-ADS 細胞的 Ct.Th、TMD、BMD、BV/TV 和 Tb.Th 更高,而 Tb.Sp 降低。為了檢查 LV-CXCR4/sLZIP-ADS 細胞對骨折愈合的影響,對 OVX 手術后小鼠的右股骨進行了鉆孔試驗,四組分別注射 PBS、WT-ADS 細胞或病毒感染的 ADS 細胞(圖3 a)。圖像顯示,與 PBS 組相比,注射 WT-ADS 細胞或 LV-CXCR4/mock-ADS 細胞的小鼠缺損區域的骨骼恢復率更高(圖3 b)。與 WT-ADS 細胞組和 LV-CXCR4/mock-ADS 細胞組相比,LV-CXCR4/sLZIP-ADS 細胞組表現出更有效的骨修復(圖3 b)。μCT 結果顯示,與 PBS 相比,WT-ADS 細胞和 LV-CXCR4/mock-ADS 細胞表現出 Ct.Th 和 TMD 值、BMD 和 Tb.N 值升高(圖3 b、c)。這表明,與對照小鼠相比,注射 LV-CXCR4/sLZIP-ADS 細胞的小鼠骨形成和骨折恢復增強。這些發現表明,sLZIP 過表達的 ADS 細胞促進骨質疏松癥的骨形成和修復,并且具有最大的骨質疏松癥和骨折愈合的能力。

圖3 sLZIP 過表達的 ADS 細胞促進骨質疏松癥中的骨骼修復。

圖4 圖形概要
總之,這項研究證明了 sLZIP 通過促進骨吸收和骨形成發揮骨保護作用,并有效恢復骨質疏松癥引起的骨折。這項研究為開發控制骨吸收和形成的方法提供了分子基礎。因此,sLZIP 是代謝性骨病的雙功能藥物候選者。
參考文獻:Park S, Kim J, Ko J. sLZIP functions as a key modulator of bone remodeling by regulating the crosstalk between osteoblasts and osteoclasts. Exp Mol Med. 2025 Mar;57(3):601-615. doi: 10.1038/s12276-025-01414-3. Epub 2025 Mar 3. PMID: 40025167.
原文鏈接:https://pubmed.ncbi.nlm.nih.gov/40025167/
圖片來源:所有圖片均來源于參考文獻
小編旨在分享、學習、交流生物科學等領域的研究進展。如有侵權或引文不當請聯系小編修正。如有任何的想法以及建議,歡迎聯系小編。感謝各位的瀏覽以及關注!進入官網www.txy-tech.cn或關注“Naturethink”公眾號,了解更多相關內容。咨詢熱線:021-59945088
點擊了解:仿血流多細胞動態共培養系統

新魯汶大學的公報指出,如今抗生素耐藥菌的出現給人類和醫藥帶來了新 ...

根據“生物安全關鍵技術研發”重點專項評審工作安排,生物中心將于2 ...

2018年度國家科學技術獎提名工作已結束,國家科學技術獎勵工作辦 ...

為更好的向用戶、潛在用戶提供我們的產品,即日起推出如下活動:凡向 ...

據英國《自然·通訊》雜志日前發表的一篇醫學論文報告,科學家發現了 ...

“免疫系統在高血壓中扮演了未曾預料的重要角色。”英國格拉斯哥大學 ...

“來一場中國制造的品質革命!”3月5日,李總理在政府工作報告中發 ...

Naturethink網站及微信內容逐步完善,敬請查閱! ...

美國僑報網近日刊文稱,一項新出爐的研究警告稱,即使是失眠一夜,也 ...
公司完成細胞張應變與壓力綜合培養儀器的研發; ...

我司自主研發產品,重視知識產權,已擁有多項專利證書! ...

2018年春節將至,我司放假時間安排為:2月14日至2月21日, ...

為提高區域自主創新能力,推進區域科技創新體系建設,加大創新驅動區 ...

澳大利亞和英國一項研究顯示,對于幾乎任何年齡段的人群而言,快走都 ...

癌癥在促進腫瘤表型表觀遺傳重編程和修飾的復雜組織微環境中發展。此 ...

2018年國家自然科學基金項目申請工作已開始,你準備好了嗎? ...

壁面剪切應力(WSS),是單位面積上由血管表面流動的液體產生的接 ...

炎癥是機體受到外界微生物入侵后的一種保護性反應。作為影響最大的炎 ...