流體剪切應力是血流作用于血管內皮的摩擦力,血管內皮細胞能將其變化轉化為生物信號,調節生理過程。血流狀態決定剪切應力形式,直行血管產生層流剪切應力(Lss),血管分支、分叉或彎曲處則出現振蕩或湍流。大量研究表明,直行血管 AS 發病率低,分叉和彎曲處發病率高,意味著 Lss 具有重要抗 AS 作用。
CX3CL1 作為由 373 個氨基酸組成的 CX3C 趨化因子家族成員,以分泌型和膜結合型兩種形式存在,兼具趨化因子和黏附分子雙重功能,與神經系統疾病、骨代謝疾病和心血管疾病等多種系統性疾病相關,其可介導單核細胞遷移黏附,促使單核細胞募集至血管壁破壞內皮細胞功能并誘導 AS 斑塊形成。而低剪切應力會激活 CX3CL1 誘導單核細胞黏附于激活的內皮細胞,Lss 則能降低 CX3CL1 表達以抑制 AS 進展。miRNAs 可通過調控細胞生長、分化等多種生物過程在疾病發生發展中起關鍵作用,且 Lss 能通過調控 miRNAs 維持內皮細胞功能穩定來發揮抗 AS 作用。
基于此,吉林大學基礎醫學院人獸共患病重點實驗室的研究團隊結合生物信息學和分子生物學等方法,對 Lss 敏感的 miR - 29b - 3p/CX3CL1 軸在體內和體外對內皮細胞炎癥及 AS 發生發展的影響進行探究。研究成果發表在 Journal of cell science 期刊題為“Laminar shear stress alleviates monocyte adhesion and atherosclerosis development via miR-29b-3p/CX3CL1 axis regulation”。

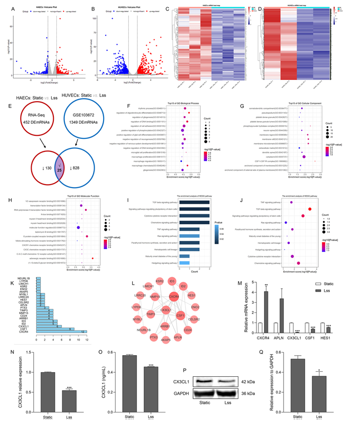
首先,為了鑒定人主動脈內皮細胞中 Lss 敏感的 mRNA,研究對靜態和 Lss 處理的 HAECs、HUVECs 進行全轉錄組測序,通過 edgR 軟件篩選出差異表達 mRNA。結果發現,與靜態組相比,Lss 組中 452 個 mRNA 表達顯著改變(圖 1A),其中 297 個上調、155 個下調(圖 1C)。此外,通過分析高通量測序數據,對比HUVECs - 靜態組與 HUVECs-Lss 組,發現 Lss 組中 1349 個 mRNA 表達顯著改變(圖 1B),其中 496 個上調、853 個下調(圖 1D)。為探究 Lss 對血管內皮細胞功能的影響,研究發現在 Lss 處理的 HAECs 和 HUVECs 中均下調的 25 個 mRNA 作為關鍵 mRNA(圖 1E;表 1), 其富集的 GO 功能和 KEGG 通路與 AS 發生發展密切相關(圖 1F-J), 構建的 PPI 網絡包含 21 個節點和 36 條邊(圖 1K,L)。研究表明,CXCR4、APLN、CX3CL1、CSF1 和 HES1 參與 AS 發生發展 。通過 qRT-PCR 檢測發現,Lss 處理的 HAECs 中 CX3CL1、CSF1 和 HES1 的 mRNA 表達降低(圖 1M ),其中 CX3CL1 下調最顯著,且在 HUVECs 中也得到驗證(圖 1N)。同時 HAECs-Lss 組的細胞上清液和細胞內蛋白表達量均較靜態組降低(圖 1O-Q)。上述結果表明,Lss 可降低內皮細胞中 CX3CL1 的 mRNA 和蛋白表達,證實 CX3CL1 是 Lss 敏感基因。

圖1 在低切應力條件下,內皮細胞的 CX3CL1 表達下調。

表1 在低切應力條件下,GSE103672 數據集中 HAECs 和 HUVECs 中均下調的 mRNA。
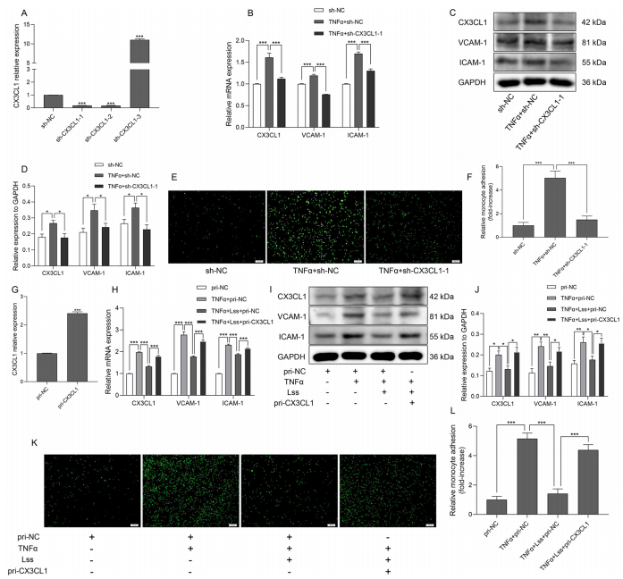
為了探究 CX3CL1 對人主動脈內皮細胞(HAECs)生物學功能的影響,研究通過轉染RNA(shRNAs)構建了 CX3CL1 敲低的細胞模型。結果顯示 sh-CX3CL1-1 的敲低效率最高(圖 2A ),故選取其用于后續研究,而 sh-CX3CL1-3 轉染后 CX3CL1 表達量急劇增加的原因尚不明確。 研究表明,內皮細胞 CX3CL1 可誘導單核細胞黏附并損害血管內皮功能。qRT-PCR 和 western blotting 顯示,TNF-α 能誘導 HAECs 中 CX3CL1、VCAM-1 和 ICAM-1 的 mRNA 及蛋白表達升高,而轉染 sh-CX3CL1-1 可抑制這些分子的表達(圖 2B-D)。同時 CX3CL1 表達降低會抑制 TNF-α 刺激的單核細胞黏附增強(圖 2E-F)。
接著,為了探究 Lss 是否通過調控 CX3CL1 影響內皮細胞功能,研究構建了 CX3CL1 過表達 HAECs 模型(圖 2G)。結果顯示 Lss 可顯著抑制 TNF-α 刺激引起的 CX3CL1、VCAM-1 和 ICAM-1 表達升高,而 CX3CL1 過表達則逆轉了 Lss 的這一抑制作用(圖 2H-J)。且單核細胞黏附分析表明,CX3CL1 過表達部分逆轉了 Lss 對 TNF-α 刺激的單核細胞黏附增強的抑制效應(圖 2K-L)。這些結果表明, Lss 通過抑制 CX3CL1 表達來減弱單核細胞對激活的 HAECs 的黏附。

圖2 低切應力通過抑制 CX3CL1 的表達,損害單核細胞與激活的 HAECs的黏附。
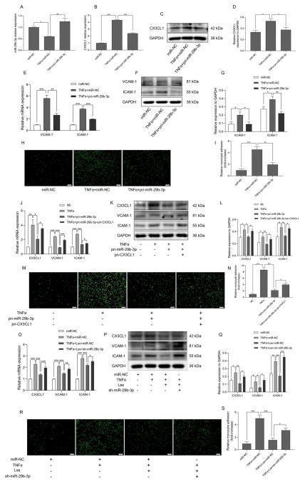
miRNA 表達對流體剪切應力敏感,且受其調控的 miRNA 是心血管疾病治療潛在靶點,為了分析 Lss 保護內皮細胞功能的分子機制,研究對響應 Lss 調控 CX3CL1 表達的上游 miRNA進行研究。研究通過借助 TargetScan 和 DIANA TOOLS 數據庫預測到 miR-424-5p、miR-497-5p、miR-29c-3p、miR-29a-3p 和 miR-29b-3p 這 5 個與 CX3CL1 存在保守結合位點的上游 miRNA(圖 3A,表 2)。qRT-PCR 顯示 Lss 處理后 miR-29b-3p 表達上調最顯著(圖 3B)。為進一步證實 miR-29b-3p 與 CX3CL1 的相互作用 ,研究構建 CX3CL1-3′UTR 野生型和突變型的熒光素酶報告基因載體,以及 miR-29b-3p 模擬物和陰性對照。結果顯示 miR-29b-3p 過表達顯著抑制野生型載體的熒光素酶活性,突變型則無此效果(圖 3D)。在 HAECs 中構建的 miR-29b-3p 過表達或敲低模型后,miR-29b-3p 的表達相應地上調或下調,表明成功構建了 miR-29b-3p 過表達或敲低的細胞模型(圖 3E,I)。進一步驗證顯示,miR-29b-3p 的過表達抑制了 CX3CL1 的 mRNA 和蛋白表達,而 miR-29b-3p 的敲低則促進了 CX3CL1 的 mRNA 和蛋白表達(圖 3F-H,J-L)。上述結果證實 CX3CL1 是 miR-29b-3p 的直接靶基因。

圖3 CX3CL1 是 miR-29b-3p 的直接靶基因。

表 2 利用 TargetScan 和 DIANA TOOLS 預測的可能結合 CX3CL1 的 miRNAs 。
如圖 4A 所示,TNF-α 可誘導 HAECs 中 miR-29b-3p 表達下調,而轉染 pri-miR-29b-3p 可恢復 miR-29b-3p 的表達,表明在 TNF-α 激活的 HAECs 中成功實現了 miR-29b-3p 的過表達。接下來,對miR-29b-3p 是否在 TNF-α 激活的 HAECs 中調控 CX3CL1 的表達進行了研究。 qRT-PCR 和 western blotting 結果顯示,miR-29b-3p 過表達能顯著抑制 TNF-α 誘導的 CX3CL1、VCAM-1和ICAM-1的 mRNA 及蛋白表達升高,并抑制單核細胞黏附增強(圖 4B-I)。
為了進一步驗證 miR-29b-3p 是否通過調控 CX3CL1 抑制單核細胞黏附,將 pri-miR-29b-3p 與 pri-CX3CL1 共轉染至 TNF-α 激活的 HAECs 中。結果發現,在 TNF-α 激活的 HAECs 中 ,CX3CL1 過表達可消除 miR-29b-3p 對 CX3CL1、VCAM-1、ICAM-1 表達及單核細胞黏附的抑制作用(4J-N)。此外,在施加 Lss 條件下,敲低 miR-29b-3p 可逆轉 Lss 對 TNF-α 誘導的 CX3CL1、VCAM-1、ICAM-1 表達及單核細胞黏附的抑制效應(圖 4R,S)。綜上,研究證實 Lss 通過調控 miR-29b-3p/CX3CL1 軸,抑制 CX3CL1 及其下游黏附分子表達,從而減弱單核細胞對激活的 HAECs 的黏附。

圖4 低切應力通過調控 miR-29b-3p/CX3CL1 軸損害單核細胞與激活的 HAECs 的黏附。
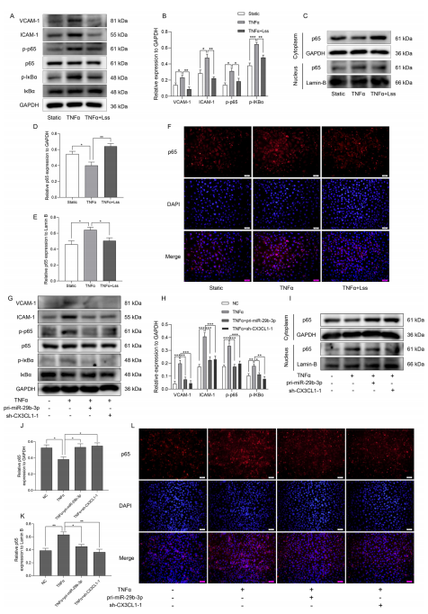
NF-κB 信號通路在炎癥調控中發揮關鍵作用,已有研究表明內皮 miRNA 可通過調節該通路影響單核細胞黏附。為了明確 Lss 敏感的 miR-29b-3p/CX3CL1 軸調控內皮細胞黏附的分子機制,研究分析了其對 TNF-α 激活的 HAECs 中 NF-κB 信號通路的影響。實驗顯示,Lss 能抑制 TNF-α 誘導的 VCAM-1、ICAM-1 上調,顯著抑制 TNF-α 誘導的 p65 和 IκBα 的磷酸化(圖 5A,B),并且Lss 顯著減少了 p65的積累和核轉位(圖 5C-F),表明 Lss 可通過抑制 NF-κB 信號激活調節內皮炎癥。敲低 miR-29b-3p 會逆轉 Lss 對 NF-κB 信號通路的抑制作用(圖 5E)。此外,miR-29b-3p 過表達或 CX3CL1 敲低均能顯著抑制 TNF-α 刺激下 VCAM-1、ICAM-1 的上調及 p65、IκBα 磷酸化圖 (5G,H ),減少 p65 核積累與核轉位(圖 5I-K) 。綜上,Lss 敏感的 miR-29b-3p/CX3CL1 軸通過阻斷 NF-κB 信號通路,減輕內皮細胞炎癥反應。

圖5 低切應力敏感的 miR-29b-3p/CX3CL1 軸通過阻斷 HAECs 中的 NF-κB 信號通路來緩解炎癥。
為了在體內驗證 Lss 與 miR-29b-3p、CX3CL1 的關聯,研究檢測了 ApoE?/?小鼠主動脈弓(湍流 Oss 作用)和胸降主動脈(Lss 作用)內膜中相關分子的表達,發現 Lss 作用的胸主動脈內膜中 miR-29b-3p 表達上調,CX3CL1 表達下調,而主動脈弓的結果與之相反;體外實驗也表明,振蕩剪切應力(0.5±4 dyn/cm2) 處理人主動脈內皮細胞(HAECs)會導致 CX3CL1 表達上調、miR-29b-3p 表達下調。
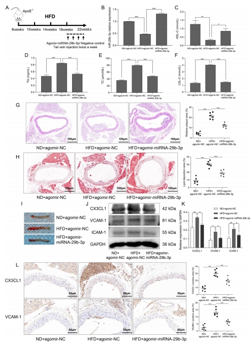
為了進一步驗證 miR-29b-3p 在體內對 AS進展的調控作用,研究將 6 周齡雄性 ApoE?/?小鼠分為正常飲食(ND)組和高脂飲食(HFD)組喂養 4 個月, 1 個月注射 agomir-miR-29b-3p 或陰性對照(圖 6A) 。結果顯示,HFD 顯著降低小鼠主動脈內膜 miR-29b-3p 表達,而注射 agomir-miR-29b-3p 可恢復其表達(圖 6B) 并抑制 CX3CL1 的 mRNA 和蛋白水平。生化檢測表明,HFD 導致小鼠血清 HDL-C 降低,TG、TC 和 LDL-C 升高,miR-29b-3p 過表達則逆轉了這些血脂異常(圖 6C-F)。主動脈形態學觀察顯示,HFD 組小鼠主動脈內膜增厚、斑塊形成,而 miR-29b-3p 過表達顯著減小了斑塊面積(圖 6G)。油紅 O 染色也證實miR-29b-3p 過表達能部分減輕 HFD 誘導的主動脈內膜脂質沉積(圖 6H-I)。上述結果表明,miR-29b-3p 在體內可改善 AS 進展。
本研究還探討了 miR-29b-3p 是否通過調控 CX3CL1 表達來調節 AS 小鼠的內膜炎癥,從而影響 AS 發展。Western blotting 結果顯示,miR-29b-3p 過表達逆轉了 HFD 喂養的 ApoE?/?小鼠主動脈內膜中 CX3CL1、VCAM-1 和 ICAM-1 的蛋白表達升高(圖 6J,K)。免疫組織化學染色也表明,HFD 組小鼠主動脈中 CX3CL1 和 VCAM-1 的表達顯著增加,而 miR-29b-3p 過表達則下調了其表達(圖 6L)。綜上,miR-29b-3p 在體內通過抑制 CX3CL1 及其下游黏附分子的表達,減輕內皮細胞炎癥,進而改善 AS。

圖6 miR-29b-3p 通過緩解 HFD 誘導的內皮炎癥,改善 ApoE−/−小鼠的 AS 。
總之,研究揭示了 Lss 敏感的 miR-29b-3p/CX3CL1 軸可顯著抑制單核細胞對激活的人主動脈內皮細胞的黏附,并減輕高脂飲食喂養的 ApoE−/−小鼠的局部炎癥和斑塊形成。
參考文獻:Pu L, Meng Q, Li S, Wang Y, Sun B, Liu B, Li F. Laminar shear stress alleviates monocyte adhesion and atherosclerosis development via miR-29b-3p/CX3CL1 axis regulation. J Cell Sci. 2022 Jul 15;135(14):jcs259696. doi: 10.1242/jcs.259696. Epub 2022 Jul 22. PMID: 35735031; PMCID: PMC9450891.
原文鏈接:https://pubmed.ncbi.nlm.nih.gov/35735031/
圖片來源:所有圖片均來自參考文獻
小編旨在分享、學習、交流生物科學等領域的研究進展。如有侵權或引文不當請聯系小編修正。如有任何的想法以及建議,歡迎聯系小編。感謝各位的瀏覽以及關注!進入官網www.txy-tech.cn或關注“Naturethink”公眾號,了解更多相關內容。咨詢熱線:021-59945088
點擊了解:仿血流剪切應力培養系統NK110-STD

新魯汶大學的公報指出,如今抗生素耐藥菌的出現給人類和醫藥帶來了新 ...

根據“生物安全關鍵技術研發”重點專項評審工作安排,生物中心將于2 ...

2018年度國家科學技術獎提名工作已結束,國家科學技術獎勵工作辦 ...

為更好的向用戶、潛在用戶提供我們的產品,即日起推出如下活動:凡向 ...

據英國《自然·通訊》雜志日前發表的一篇醫學論文報告,科學家發現了 ...

“免疫系統在高血壓中扮演了未曾預料的重要角色。”英國格拉斯哥大學 ...

“來一場中國制造的品質革命!”3月5日,李總理在政府工作報告中發 ...

美國僑報網近日刊文稱,一項新出爐的研究警告稱,即使是失眠一夜,也 ...

Naturethink網站及微信內容逐步完善,敬請查閱! ...
公司完成細胞張應變與壓力綜合培養儀器的研發; ...

我司自主研發產品,重視知識產權,已擁有多項專利證書! ...

2018年春節將至,我司放假時間安排為:2月14日至2月21日, ...

為提高區域自主創新能力,推進區域科技創新體系建設,加大創新驅動區 ...

澳大利亞和英國一項研究顯示,對于幾乎任何年齡段的人群而言,快走都 ...

癌癥在促進腫瘤表型表觀遺傳重編程和修飾的復雜組織微環境中發展。此 ...

2018年國家自然科學基金項目申請工作已開始,你準備好了嗎? ...

壁面剪切應力(WSS),是單位面積上由血管表面流動的液體產生的接 ...

炎癥是機體受到外界微生物入侵后的一種保護性反應。作為影響最大的炎 ...