動脈粥樣硬化作為血管慢性炎癥疾病,其病理血管壁重塑源于內皮損傷引發的慢性炎癥,且內皮對血流模式的差異反應決定了斑塊的幾何定位。內皮連接機械傳感復合物中的 Rap1 是內皮機械傳感反應的關鍵成分,其缺失會損害 NO 釋放和內皮功能。Rap1 的兩種亞型 Rap1A 和 Rap1B 在調節整合素和鈣黏蛋白等方面發揮重要作用,對血管穩定、生成及內皮屏障調節不可或缺。分子層面,Rap1 通過調控 VEGFR2 信號等影響內皮功能。
基于此,威斯康星州 Versiti 血液研究所的研究團隊對高膽固醇血癥小鼠模型中內皮 Rap1B 缺失的影響進行了研究,結果發現其雖不增加血管通透性,卻能增強細胞因子受體信號和 NF-κB 激活,揭示了 Rap1 通過限制促炎細胞因子信號維持內皮穩態的新機制。研究成果發表在Arterioscler Thromb Vasc Bio期刊題為“Endothelial Rap1 restricts inflammatory signaling to protect from the progression of atherosclerosis”。

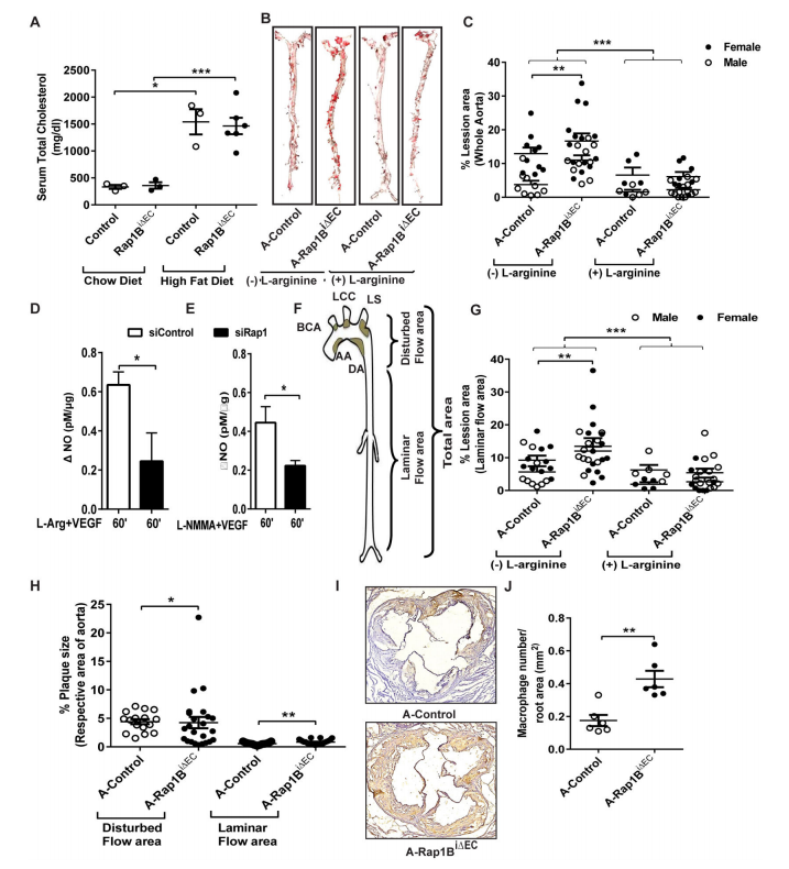
首先,為了研究內皮細胞中 Rap1B缺失對載脂蛋白 E 缺陷(ApoE−/−)小鼠動脈粥樣硬化進展的影響,研究將Rap1iΔEC小鼠和對照小鼠分別與ApoE−/−小鼠雜交,生成Athero-Rap1BiΔEC和Athero-對照小鼠,喂食高脂肪西式飲食(HFD,21.2% 脂肪,0.2% 膽固醇 )16周誘導高膽固醇血癥。結果發現,與正常實驗室飲食喂養的對照小鼠相比,Athero - 對照小鼠的血清膽固醇升高約 3 倍(圖 1A)。Athero-Rap1BiΔEC 小鼠的血清膽固醇也升高,但 Athero-Rap1BiΔEC 與 Athero - 對照小鼠的總膽固醇水平無差異(圖 1A)。
在 HFD 處理結束時,用油紅 O 染色觀察動脈粥樣硬化病變,并在雄性和雌性小鼠的主動脈正面切片中量化斑塊面積(圖 1B)。Athero-Rap1BiΔEC 的動脈粥樣硬化病變面積顯著增加 ,且雌性小鼠病變更明顯(圖 1C )。由于基礎內皮NO合成對預防動脈粥樣硬化進展至關重要,研究進一步給小鼠補充L-精氨酸,發現其能減少Athero-Rap1BiΔEC小鼠的斑塊形成(圖 1C )。而在細胞實驗中,L-精氨酸處理雖能增加對照和siRap1B人主動脈內皮細胞的NO釋放,但siRap1B細胞的NO釋放量更低(圖 1D),且Rap1B缺陷會增加細胞對NO抑制劑的敏感性(圖 1E)。這些數據表明,NO生成缺陷是Athero-Rap1BiΔEC小鼠動脈粥樣硬化增強的潛在因素,證實了Rap1B在體內對動脈粥樣硬化進展的保護作用。
接下來,為了探究 Rap1 如何影響血流模式剪切應力相關的病理變化,研究人員對降主動脈(層流區域)和主動脈弓(紊亂血流區域)的斑塊進行量化分析。結果顯示,高脂飲食 16 周后,主動脈弓的動脈粥樣硬化斑塊積聚在升主動脈(AA)和降主動脈(DA)內曲率的 5 個區域,以及頭臂動脈(BCA)、左頸總動脈(LCC)和左鎖骨下動脈(LS)分支分叉的對側表面(圖 1F)。與 Athero - 對照小鼠相比,Athero-Rap1BiΔEC 小鼠降主動脈(層流區)的病變面積顯著增加,而補充 L - 精氨酸可使其斑塊面積降至對照水平(圖 1G )。在紊亂血流的主動脈弓區域,兩者斑塊面積無顯著差異,但 Athero-Rap1BiΔEC 小鼠在層流和紊亂流區域的平均斑塊體積均顯著增加(圖 1H)。進一步研究發現,Athero-Rap1BiΔEC 小鼠主動脈根部的巨噬細胞密度顯著升高(圖 1J),表明炎癥反應增強。這些結果表明,內皮 Rap1B 通過不同機制在層流和紊亂血流區域發揮抗動脈粥樣硬化作用。

圖 1 無論是否存在層流,內皮 Rap1B 缺失均會加劇動脈粥樣硬化斑塊沉積。
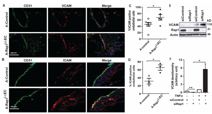
為了驗證 Rap1 缺失的內皮細胞中炎癥性 CAM 表達升高可能與白細胞募集增加相關假設,研究人員對 Athero - 對照和 Athero-Rap1iΔEC 小鼠主動脈弓切片進行熒光染色,原位檢測炎癥性 CAM 的表達(圖 2A,B)。結果發現Athero-Rap1iΔEC 小鼠主動脈弓中 VCAM1 和 ICAM1 的表達較對照小鼠顯著增加(圖 2C,D),而基礎條件下 EC-Rap1 缺失并未引起 CAM 表達增加,Rap1iΔEC 和對照小鼠的 VCAM1 水平相似,且兩種小鼠中均未檢測到 ICAM1。此外,在細胞實驗中,TNF-α 處理 48 小時后,Rap1 缺失的 hAECs 中 VCAM1 表達明顯升高(圖 2E,F)。這些結果表明,內皮 Rap1 缺失會增強血管內皮對 TNF-α 的致動脈粥樣硬化反應,在促炎信號誘導的內皮 CAM 表達中發揮關鍵作用。
TNF-α 除了通過誘導促炎轉錄發揮致動脈粥樣硬化作用外,還能通過引起血管屏障功能障礙的非轉錄機制發揮作用。為了探究體內 Rap1 缺失的內皮細胞屏障通透性增加的生理意義,研究人員檢測了 Athero - 對照和 Athero-Rap1BiΔEC 小鼠主動脈根部中BSA的外滲情況,發現在動脈粥樣硬化條件下兩者血管通透性無差異,脂多糖處理誘導急性炎癥時結果也相似。這些結果表明,Rap1 缺失會增加細胞黏附分子的轉錄,但不會增加血管通透性。

圖 2 在缺乏層流的情況下,內皮細胞 Rap1 缺失會升高炎癥受體(CAM)的表達。
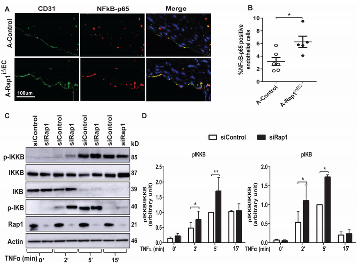
接著,研究人員檢測了主動脈弓中 NF-κB 的激活情況(圖 3A)。結果發現 Athero-Rap1iΔEC 小鼠主動脈弓內皮細胞中 NF-κB 的 p65 亞基核定位較 Athero - 對照小鼠顯著增加(圖 3B),表明其血管中 NF-κB 激活增強。在紊亂血流區域,NF-κB 和促炎蛋白轉錄的增加由 TNF-α 受體 TNFR1 介導,而 Athero-Rap1iΔEC 主動脈中 CAM 表達升高(圖 2C,D) 和 NF-κB 激活(圖 3B)提示 Rap1 可能調控 TNF-α 誘導的激活過程。為了驗證這一假設,研究人員通過在缺乏層流的條件下研究了 TNF-α 對內皮細胞中 NF-κB 激活早期信號事件的影響 。在此條件下,TNF-α 刺激 hAECs 可導致 IκB 激酶(IKK)快速磷酸化,其下游的 IκB 在 Ser32/36 位點磷酸化,隨后 IκB 降解(圖 3C)。當 hAECs 缺失 Rap1 時,TNF-α 誘導的 IκB 磷酸化在刺激后2 分鐘即迅速升高(圖 3D)。因此,siRap1 hAECs 中總 IκB 的變化呈瞬時性,與磷酸化依賴的 IκB 降解加速一致(圖 3C)。與 Rap1 缺失下 IκB 磷酸化增強一致,TNF-α 誘導的 IKK 磷酸化在 Rap1 缺失的 hAECs 中較野生型對照顯著升高(圖 3D)。綜上,Rap1 缺失可顯著增強 IKK 激活,加速 NF-κB 激活的早期信號事件。

圖3 在缺乏層流的情況下,Rap1 缺失會導致 NF-κB 激活增加。
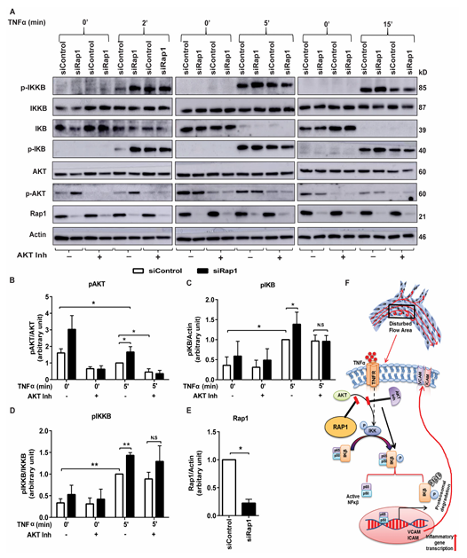
TNFR 復合體的信號傳導可通過募集 PI3K 及其靶標 Akt 來增強。作為 TNFR 復合體的一部分,Akt 可磷酸化 IκB 和 IKK 以誘導 NF-κB 活性。先前研究表明 Rap1 參與上游 Akt 激活因子 PI3K 的調控,其可通過效應結構域與 PI3K 相互作用,通過構象改變和 PI3K 重定位促進 PI3K 激活。基于此,研究假設 Rap1 缺失時 PI3K-Akt 相互作用可能被干擾,導致 NF-κB 激活增加。
最后,為了驗證上述假設,研究人員在 Rap1 缺陷和對照 ECs 中,使用 Akt1/2 選擇性抑制劑 AKT inhibitor VIII 處理后檢測 TNF-α 誘導的 IKK 和 IκB 磷酸化(圖 4A)。結果顯示TNF-α 處理未導致 Akt 磷酸化升高,而 AKT inhibitor VIII 處理使 WT 和 siRap1 ECs 中 Akt-Ser473 磷酸化顯著降低(圖 4B),且該抑制劑不改變 WT hAECs 中 IκB 或 IKK 的磷酸化,卻能降低 siRap1 hAECs 中 TNF-α 誘導的過度 IκB 和 IKK 磷酸化至 WT 水平(圖 4C,D)。這些結果表明,限制 Rap1 缺陷細胞中的 Akt 活性可恢復 ECs 對 TNF-α 的正常反應,提示 Rap1 通過限制 Akt 介導的 IKK 激活來抑制 TNF-α 誘導的 NF-κB 激活信號。

圖4 在缺乏層流的情況下,Rap1 通過抑制 Akt 來限制向 NF-κB 的炎癥信號傳導。

圖 5 內皮 Rap1 通過不同的機制在存在和缺乏層流的情況下預防動脈粥樣硬化。
總之,該研究確定了 EC 穩態的新機制,內皮 Rap1 在存在和缺乏層流的情況下均可抑制動脈粥樣硬化進展:在層流中,Rap1 刺激 NO 釋放起主要作用;在缺乏層流時,限制促炎信號傳導起主要作用。Rap1 抗動脈粥樣硬化功能(圖5)為內皮穩態和 CVD 進展的機制提供了新的見解。
參考文獻:Singh B, Kosuru R, Lakshmikanthan S, Sorci-Thomas MG, Zhang DX, Sparapani R, Vasquez-Vivar J, Chrzanowska M. Endothelial Rap1 (Ras-Association Proximate 1) Restricts Inflammatory Signaling to Protect From the Progression of Atherosclerosis. Arterioscler Thromb Vasc Biol. 2021 Feb;41(2):638-650. doi: 10.1161/ATVBAHA.120.315401. Epub 2020 Dec 3. PMID: 33267664; PMCID: PMC8105264.
原文鏈接:https://pmc.ncbi.nlm.nih.gov/articles/PMC8105264/
圖片來源:所有圖片均來自參考文獻
小編旨在分享、學習、交流生物科學等領域的研究進展。如有侵權或引文不當請聯系小編修正。如有任何的想法以及建議,歡迎聯系小編。感謝各位的瀏覽以及關注!進入官網www.Naturethink.com或關注“Naturethink”公眾號,了解更多相關內容。咨詢熱線:021-59945088
點擊了解:仿血流多細胞動態共培養系統

新魯汶大學的公報指出,如今抗生素耐藥菌的出現給人類和醫藥帶來了新 ...

根據“生物安全關鍵技術研發”重點專項評審工作安排,生物中心將于2 ...

2018年度國家科學技術獎提名工作已結束,國家科學技術獎勵工作辦 ...

為更好的向用戶、潛在用戶提供我們的產品,即日起推出如下活動:凡向 ...

據英國《自然·通訊》雜志日前發表的一篇醫學論文報告,科學家發現了 ...

“免疫系統在高血壓中扮演了未曾預料的重要角色。”英國格拉斯哥大學 ...

“來一場中國制造的品質革命!”3月5日,李總理在政府工作報告中發 ...

Naturethink網站及微信內容逐步完善,敬請查閱! ...

美國僑報網近日刊文稱,一項新出爐的研究警告稱,即使是失眠一夜,也 ...
公司完成細胞張應變與壓力綜合培養儀器的研發; ...

我司自主研發產品,重視知識產權,已擁有多項專利證書! ...

2018年春節將至,我司放假時間安排為:2月14日至2月21日, ...

為提高區域自主創新能力,推進區域科技創新體系建設,加大創新驅動區 ...

澳大利亞和英國一項研究顯示,對于幾乎任何年齡段的人群而言,快走都 ...

癌癥在促進腫瘤表型表觀遺傳重編程和修飾的復雜組織微環境中發展。此 ...

2018年國家自然科學基金項目申請工作已開始,你準備好了嗎? ...

壁面剪切應力(WSS),是單位面積上由血管表面流動的液體產生的接 ...

炎癥是機體受到外界微生物入侵后的一種保護性反應。作為影響最大的炎 ...